FlexOr-Bestellverwaltung - technische Dokumentation
1. Übersicht zum unterstützen Geschäftsgang
2. Zustandsdiagramm Bestellpositions- und Exemplarsätze
3. Datenspeicherung
3.1. Globale Variablen
3.2. Konfigurationsdatensatz
3.3. Bestellposition/Abo-Satz
3.4. Textbaustein-Sätze
3.5. Währungstabelle
3.6. Kontingentsatz
3.7. Lieferantenstammsatz
3.8. Auftraggeber-Stammsatz
3.9. Übersicht über die Index-Einträge
4. Geschäftsregeln
1. Übersicht zum unterstützten Geschäftsgang
Das Datenschema, die Registereinträge und die Geschäftsregeln wurden zum DOS-ORDER V1995.1 kompatibel angelegt.
Auf Änderungen, Erweiterungen oder Wiedersprüche, die im Laufe der Weiterentwicklung auftraten, wird besonders hingewiesen. Der diesbezügliche Text ist rot markiert.
(Quelle: DBI)
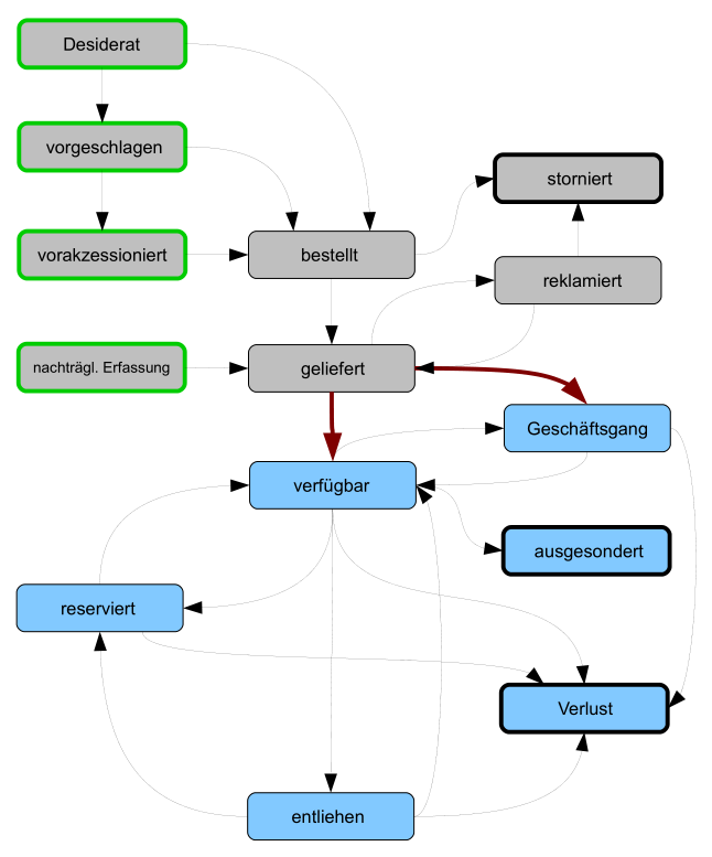
2. Zustandsdiagramm Bestellpositions- und Exemplarsätze
grau: Bestellpositionen blau: Exemplare
3. Datenspeicherung
3.1. Globale Variablen
| Variable |
Inhalt |
| $FOAct |
mit Versionsnummer des Moduls belegt, wenn dieses aktiv ist |
| #uÆO |
enthält Teilfelder des Konfigurationssatzes |
3.2. Konfigurationdatensatz
| Kat |
Teilfeld |
Beispiel |
Beschreibung |
default |
USR |
| #9A |
|
cFO[user] |
c - kennzeichnet einen Konfigurationssatz
FO steht für "FlexOr"
[user] - kennzeichnet private Einstellungen, wenn vorhanden |
|
|
| ▾A |
1 |
wenn besetzt, werden keine abgeschlossenen Bestellungen angezeigt (wenn FlexOr nicht eingeschaltet und demzufolge #uÆO nicht existiert, wird gar keine Bestellung angezeigt) |
0 |
X |
| ▾B |
BSTD |
Standard-Bestellnummerngenerator |
STD |
- |
| ▾D |
doku |
ohne Pfad: unterhalb des DB-Verzeichnisses
mit Pfad: absolut, dann mit LW-Buchstaben |
dokumente |
- |
| ▾E |
K|Kauf; |
Liste der Erwerbungsarten; Struktur: 'code|Text;[code|Text;[...]]' ;
wird in koacq.vw geschrieben, wen das Feld nicht leer ist |
|
- |
| ▾i |
|
Dialog-Codes
| A |
|
0 - bei abgeschlossene Bestellungen kein "bezahlt"-Datum setzen |
|
|
|
| ▾I |
EB |
Interaktion bei DS-Generierung zulassen; wenn Kennung gesetzt, wird Anzeige und Korrekturmöglichkeit geboten:
| Kennung |
Bedeutung |
| E |
Exemplarsatz |
| B |
Bestellsatz |
| V |
Vormerkung |
|
- |
X |
| ▾S |
g |
Exemplarstatus nach Inventarisierung
| 0 |
- |
normal entleihbar |
| g |
- |
Geschäftsgang |
| l{lesernummer} |
- |
entliehen an Leser mit {lesernummer} für "technisches" Leserkonto |
|
0 |
- |
3.3. Bestellposition/Abo-Satz
| Feld |
Teilfeld |
Beispiel |
Bedeutung |
ZAboM |
Register |
Bemerkung |
| 00 |
|
|
Satz-ID |
|
|9{#00} |
Im Gegensatz zu ZAboM keine Bedeutung |
| 0s |
|
ORD |
Satzartenkennung |
ABO |
|
modpar |
| 9DA |
|
200 |
Bestellpositions- oder Abonummer |
|
|:o {#9DA$$}▾{#9DA▾T} |
|
| ▾T |
|
Titel-ID |
== |
|:t {#9DA▾T} [info] |
|
| Es folgen die Teilfelder mit Informationen über die Bestellungshistorie. Die meisten Teilfelder sind immer gleich aufgebaut: Zuerst kommt ein Datum in sortierfähiger Form, dann folgt in Klammern das Kürzel des Bearbeiters, der die entsprechende Funktion ausgelöst hat. Das Datum ist das Datum, an dem die Funktion ausgelöst wurde. Es wird danach nicht mehr geändert. Zusätzlich kann ein Teilfeld a fürdie alte Bestellnummer hinzukommen. |
| ▾V |
20080430(ge) |
Datum zu 1: vorgeschlagen |
|
|
|
| ▾E |
|
Datum zu 2: vorakzessioniert |
|
|
|
| ▾B |
|
Datum zu 3: bestellt |
== |
|
beim Druck gesetzt oder bei nachträglicher Einzelerfassung |
| ▾R |
|
Datum zu 4: reklamiert |
|
|
|
| ▾S |
|
Datum zu 5: storniert |
|
|
ZAboM: Abo-Ende |
| ▾I |
|
Datum zu 6,9: inventarisiert |
|
|
|
| ▾A |
|
Datum zu 7: abgeschlossen |
== |
|
ZAboM: Abo-Ende |
| ▾F |
|
Datum zu 7: abgeschlossen |
|
|
|
| ▾O |
|
Datum zu 8: Desiderat |
|
|
|
| ▾S |
|
As oder Ae: Storno oder Abbestelldatum |
|
|
Besetzt, wenn Abo nicht mehr verlängert wird/wurde |
| ▾M |
|
alle: gemahnt |
|
|
|
| ▾C |
|
3: bestellt |
|
|
|
| ▾a |
|
Nummer der Ausgangsbestellung, wenn Nachbestellung, erneuter Bestellung nach Storno oder Teillieferung |
|
|
FlexOR |
| ▾f |
12347 |
Nur bei Teillieferung: Nummer der Restbestellung
|
|
|
FlexOR |
| ID-Nummer des Folge-Abo-Satzes |
|
|
FlexPeri |
| ▾v |
12345 |
ID-Nummer des Vorläufer-Abo-Satzes |
|
|
|
| ▾$ |
B, R, S oder V |
Druck-Flag für ausstehenden Druck: Bestellzettel, Reklamation, Storno, Rechnungsvermerk |
|
|
|
| 9DB |
|
1 |
Status der Bestellposition:
| 1 |
durch den Referenten vorgeschlagen |
| 2 |
durch die Erwerbung vorakzessioniert |
| 3 |
bestellt |
| 4 |
reklamiert |
| 5 |
storniert |
| 6 |
inventarisiert |
| 7 |
abgeschlossen |
| 8 |
Desiderat |
| 9 |
unvollständig inventarisiert |
| Ax |
Abo-Satz-Status x
l = lfd. Abo,
v = verlängert
b = beendet,
e = eingestellt |
|
|
Abo:
|:AT{#9FB(1,1)} {#9DA$T} {#9DB$e} |
|
| ▾a |
|
Kontingentcode |
== |
|: K {#9DB$a} {YYYY} {status}
Abo:
|:AK {#9DB$a}
|
FlexOR (abweichend von ORDER, YYYY statt Bestellnr.) |
| ▾B |
|
Bestellungsnummer, Vergeben beim Bestellungsdruck (Nr. des Bestellschreibens) |
|
|: O {#9DB$B}:{#9DA$$} |
FlexOR |
| ▾c |
|
Währung, in der die Bestellung erfolgt |
|
|
|
| ▾d |
|
Bestelldatum in der Form ccjjmmtt |
|
|
|
| ▾D |
|
Fälligkeit der Lieferung jjjjmmtt |
|
|:¿{#9DB$D} |
code 168 bzw, A8hex |
| ▾e |
|
Eingangsdatum in der Form
ccjjmmtt |
== |
|
bei Abo: Datum der letzten LIeferung |
| ▾f |
|
1. Mahnfrist in Tagen |
|
|
|
| ▾g |
|
2. Mahnfrist in Tagen |
|
|
|
| ▾h |
|
3. Mahnfrist in Tagen |
|
|
|
| ▾i |
|
Rechnungsbetrag in heimischer
Währung |
|
|
|
| ▾j |
|
Lieferantencode |
== |
|
|
| ▾k |
|
Erwerbungsart |
|
|
FlexOR |
| ▾l |
|
Nummer des Lieferscheins |
|
|
|
| |
|
|
|
|
|
| ▾m |
|
Mehrwertsteuersatz in % |
|
|
|
| ▾n |
|
Anzahl der Exemplare |
== |
|
|
| ▾o |
|
Datum der letzten Mahnung in der
Form ccjjmmtt |
|
|
|
| ▾O |
|
Datum der nächsten Mahnung |
|
|;OM{#9DB$O} |
FlexOR |
| ▾p |
|
Preis je Exemplar in der Währung,
in der bestellt wird |
== |
|
|
| ▾q |
|
Preis bei Lieferung in heimischer
Währung |
|
|
|
| ▾r |
|
Rabatt in % |
|
|
|
| ▾s |
|
Code, der Publikationsform, Erwerbungsart,
Fachgebiet und Bestellart in verschlüsselter Form enthält |
|
|
(nicht mehr verwendet) |
| ▾t |
|
Sonstige Nebenkosten |
|
|
|
| ▾u |
|
Reklamationsgrund |
|
|
|
| ▾v |
|
Anzahl der Bände/Stücke |
|
|
|
| ▾w |
|
Bestellweg |
|
|
|
| ▾A |
|
Auftraggebercode |
|
|
|
| ▾C |
|
Anmerkung, Quelle |
|
|
|
| ▾D |
|
Fälligkeitsdatum in der Form
ccjjmmtt |
|
|
|
| ▾E |
|
Rechnungseingangsdatum |
|
|
|
| ▾I |
|
Kommentar |
|
|
|
| ▾J |
|
Lieferantenanschrift vollständig bei
direkter Eingabe der Adresse |
|
|
|
| ▾K |
|
Rechnungskommentar |
|
|
|
| ▾L |
|
Bearbeitercode |
Abo-Nr. des Lieferanten |
|
|
| ▾M |
|
Mahnungszähler |
|
|
|
| ▾N |
|
Rechnungsnummer |
|
|
|
| ▾P |
|
Preis in der Basiswährung |
|
|
|
| ▾Q |
|
Kommentar zur Lieferung |
|
|
|
| ▾R |
|
Rechnungsdatum in der Form
ccjjmmtt |
|
|
|
| ▾T |
|
Titelzusatz |
|
|
|
| ▾U |
|
Reklamationsdatum in der Form
ccjjmmtt |
|
|
|
| ▾V |
|
Rechnungsvermerk; wird beim Rechnungseingang erzeugt: xxx. x kann 1, 0 oder * sein. Die erste Stelle zeigt an, ob die Monographie inventarisiert wurde, die zweite steht für die sachliche Richtigkeit und die letzte für die rechnerische Richtigkeit. Alle drei werden mit einem * belegt, wenn der Rechnungseingang vor der Inventarisierung vermerkt wird. |
|
|
|
3.4. Textbaustein-Sätze
|
Feld
|
Teilfeld |
Beispiel
|
Bedeutung
|
Länge |
Register |
Bemerkung |
| 0s |
|
|
Satzartenkennung |
|
|
modpar |
| 9A |
|
X |
Kennung Textbaustein |
|
|;SYSXBESTEL.GER
|
in V20 DEU.BESTEL
|
| BESTEL.DEU |
Texte Bestelldruck deutsch; Typen: BESTEL, STORNO, REKLAM |
49 |
| ▾A |
B e s t e l l u n g |
|
|
|
|
| ▾B |
Bestellnr.: |
|
|
|
|
| ▾C |
Fachref.: |
|
|
|
|
| ▾D |
Bearb.: |
|
|
|
|
| ▾E |
Bestelldatum |
|
|
|
|
| ▾F |
Quelle: |
|
|
|
|
| ▾G |
Exemplare: |
|
|
|
|
| ▾H |
Stücke |
|
|
|
|
| ▾I |
Kontingent: |
|
|
|
|
| ▾J |
Bestellweise: |
|
|
|
|
| ▾K |
normal |
|
|
|
|
| ▾L |
eilig |
|
|
|
|
| ▾M |
telefonisch |
|
|
|
|
| ▾N |
per Fax |
|
|
|
|
| ▾O |
Preis: |
|
|
|
|
| ▾R |
Lieferant: |
|
|
|
|
| ▾S |
Bestellung der UB Braunschweig, Postfach 3329, 38106 Braunschweig |
|
|
|
in FlexOr nicht verwendet |
| ▾W |
Lieferung bitte mit Einzelrechnung, 3-fach, und Angabe der Bestellnummer |
|
|
|
|
| ▾x |
|
|
|
|
|
3.5. Währungstabelle
|
Feld
|
Teilfeld |
Beispiel
|
Bedeutung
|
Länge |
Register |
Bemerkung |
| 0s |
|
CUR |
Satzartenkennung |
|
|
modpar |
| 9A |
|
W |
|
|
|;SYSWWHRG
|
|
| WHRG |
Währungstabelle |
|
|
| ▾W |
EUR:1:Euro%USD:0.56:US-Dollar |
Symbole, Umrechnungswert, Währungsbezeichnung |
|
|
|
3.6. Kontingentsatz
|
Feld
|
Teilfeld |
Beispiel
|
Bedeutung
|
Länge |
Register |
Bemerkung |
| 0s |
|
QUO |
Satzartenkennung |
|
|
modpar |
| 9A |
|
K |
Kennung Kontingentsatz |
|
|;SYSKHH
|
|
| HH |
Kontingentkürzel |
|
|
| ▾K |
Haushalt |
Die vollständige Bezeichnung für das Kontingent. Sie wird als Klartext bei Anzeigen und beim Drucken benutzt. |
|
|
|
| ▾V |
10000,00 |
Die dem Kontingent zugeteilte Summe (in Stammwährung: das ist die erste in der Währungstabelle eingetragene Währung |
|
|
FlexOR: Immer mit Angabe des Währungskürzels, z.B. EUR 2000,00 |
3.7. Lieferantenstammsatz
|
Feld
|
Teilfeld |
Beispiel
|
Bedeutung
|
Länge |
Register |
Bemerkung |
| 0s |
|
VEN |
Satzartenkennung |
|
|
modpar |
| 9A |
|
L |
|
1 |
|;SYSLMM |
|
| MM |
Lieferantenkürzel |
4 |
|
| ▾n |
Max Müller & Co |
Name des Lieferanten, wie er für eine Adresse notwendig ist. |
|
|
|
| ▾a |
Lange Straße 6, 12345 Adorf |
Anschrift des Lieferanten nach dem Muster: Straße (od. Postfach),
PLZ Ort |
|
|
|
| ▾k |
Herr Krause |
Kontaktperson inklusive Anrede |
|
|
|
| ▾l |
|
Land des Lieferanten |
|
|
|
| ▾p |
GER |
Sprachkürzel des Lieferanten. Wird vom System benötigt, um den
passenden Textbaustein zu finden |
|
|
|
| ▾s |
28 |
Mit dem Lieferanten vereinbarte Standardlieferfrist |
|
|
|
| ▾f |
30 |
Frist nach der die erste Mahnung erfolgen soll |
|
|
|
| ▾g |
14 |
Frist nach der die zweite Mahnung erfolgen soll |
|
|
|
| ▾h |
14 |
Frist nach der die dritte Mahnung erfolgen soll |
|
|
|
| ▾t |
0815/123456 |
Telefonnummer des Lieferanten |
|
|
|
| ▾b |
Superbank Adorf |
Geldinstitut des Lieferanten |
|
|
|
| ▾K |
000 000 00 |
Kontonummer des Lieferanten |
|
|
|
| ▾z |
111 111 11 |
Bankleitzahl der Bank des Lieferanten |
|
|
|
| ▾w |
UPS Express |
Standardlieferweg für diesen Lieferanten. Entspricht dem Teilfeld ▾w
des Bestellsatzes und dient dafür als Voreinstellung |
|
|
|
| ▾F |
0815/123457 |
Faxnummer des Lieferanten |
|
|
|
| ▾B |
Testsatz |
Feld für Bemerkungen |
|
|
|
3.8. Auftraggeber-Stammsatz
s. techn. Doku zur Allegro-DB
3.9. Übersicht über die Index-Einträge
| Eintrag |
Register |
Satztyp |
Funktion |
nötig |
Bemerkungen |
| t Titelid |
10 |
Bestellsatz |
Bestellsatzübersicht |
x |
|
| o |
10 |
Bestellsatz |
Bestellpos.-nummer mit Titel-ID |
x |
|
| t |
10 |
Bestellsatz |
Titel-ID mit Bestellnummer |
x |
|
| E |
10 |
Exemplarsatz |
Etikettennummer |
|
|
| K Kürzel |
10 |
Bestellsatz |
Kontingentrekonstruktion |
x |
|
| TitelID:ExplNr |
10 |
Exemplarsatz |
Inventarisierung |
x |
Reihenfolge der Auflistung; in aLF TitelId:Barcode! Für FlexOr wie in aLF (DOS) |
| L |
10 |
Bestellsatz |
Bestellungen nach Lieferant |
x |
|
| O |
10 |
Bestellsatz |
Bestellungsnummer |
x |
FlexOr-Erweiterung für Bestellschreiben mit mehreren Positionen |
| V |
10 |
Vormerksatz |
Vormerkungsende |
x |
laut ORDER-Doku stand das früher im Exemplarsatz - aLF verwendet Vormerksätze! FlexLend: wie aLF |
| i |
10 |
Bestellsatz |
Datum ungedruckter Bestellungen oder Mahnungen |
|
|
| ¿ |
10 |
Bestellsatz |
Datum eines Liefertermins |
|
|
| ° |
10 |
Bestellsatz |
Inventarisierungsdatum |
|
|
| s Status |
11 |
Bestellsatz |
Kursangleichung |
x |
|
| SYS ... |
11 |
Systemsatz |
|
x |
|
| B |
11 |
Exemplarsatz |
Satznummer mit Benutzerkonto-Daten |
x |
|
4. Geschäftsregeln
(in Arbeit)
4.1. Nummernvergabe für Bestellschreiben
- Die Nummer für Bestellschreiben wird über den Generatorsatz "SBEST" gebildet
- Abweichend kann eine andere Nummerngenerator-Kennung in der FlexOr-Konfiguration eingestellt werden
4.2. Nummernvergabe für Bestellpositionen (ORDER: Bestellnummern)
- Eine Bestellnummer wird bei Anlage eines Bestellpositionssatzes über den Nummerngenerator mit der Kennung 'BSTD' vergeben.
- Abweichend kann eine andere Nummerngenerator-Kennung in der FlexOr-Konfiguration eingestellt werden
4.3. Zugangsnummernvergabe
- Eine Zugangsnummer wird bei der Inventarisierung über den Generator mit der Kennung 'ZSTD' vergeben.
- Abweichend kann eine andere Nummerngenerator-Kennung in der Datenbank-Konfiguration eingestellt werden
- Die Zugangsnummer kann auch manuell erfasst werden, was 1. und 2. ausser Kraft setzt
4.4. Signaturvergabe
- Eine Signatur wird bei der Inventarisierung über den Generator vergeben., der in der DB-Konfiguration eingetragen ist
- Ist kein Generator eingetragen, wird die Signatur automatisch aus der #90 des Titelsatzes übernommen und kann manuell überschrieben werden
4.5. Vorakzession
4.6. Bestellung anlegen
4.7.Bestellungsdruck
4.8. Mahnung
4.9. Storno
4.10. Inventarisierung
- Für jedes gelieferte Exemplar aus der Bestellung wird ein Exemplarsatz angelegt
- automatisch erzugte oder erzeugbare Exemplarsatzinhalte
- Barcode
- Signatur
- Zugangsnummer
- Preis
- Exemplarnummer
- Lieferant
- Erwerbungsart
4.11. Reklamation
4.12. Bestellungsabschluss
4.13. Bestellsatzübersicht
GR: Kontingentrechnung
|
Bestell-Status
|
Vorauswahl-
konto
|
Vorakzessions-
konto
|
Bestellt-Konto
|
Ausgegeben-
Konto
|
|
1
|
vorgeschlagen
|
x
|
|
|
|
|
2
|
vorakzessioniert
|
x
|
x
|
|
|
|
3
|
bestellt
|
x
|
x
|
x
|
|
|
4
|
reklamiert
|
x
|
x
|
x
|
|
|
5
|
storniert
|
|
|
|
|
|
6
|
inventarisiert
|
x
|
x
|
x
|
|
|
7
|
abgeschlossen
|
x
|
x
|
x
|
x
|
|
8
|
Desiderat
|
|
|
|
|
|
9
|
unvollst. inventarisiert
|
x
|
x
|
x
|
|
Die Kontingent-Berechnung erfolgt immer zum Auswertungszeitpunkt.
Die Ergebnisse der letzten Auswertung werden im Kontingent-Satz gespeichert.
Bei der Auswertung werden Teilsummen und eine Gesamtsumme für folgende Bestellzustände ermittelt:
Reklamierte Bestellungen gelten als 'bestellt'
Ermittlung der zu berücksichtigenden Sätze (Bestellsätze und alte Rechnungsdatensätze aus ZAboM):
|: K Kürzel? or |: ra?
neues Geschäftsjahr
- Kontingent-Abschluß-Statistik erstellen
- Kontingent-Sätze erhalten neue Vorgabe-Daten
Artikel zuletzt bearbeitet am: 15.09.2023 21:18